找回密码
 注册
查看: 2498|回复: 0

[CFX/ICEMCFD] ICEM中将模型一表面分开后,导入CFX后显示还是没有分开

[复制链接]
发表于 2011-12-18 11:04:25 | 显示全部楼层 |阅读模式

马上注册,结交更多好友,享用更多功能,让你轻松玩转社区。

您需要 登录 才可以下载或查看,没有账号?注册

x
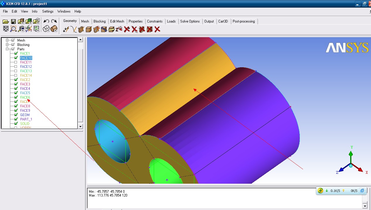
在ICEM中对一个表面进行分割,把一个面分成了两个并分别命名了,但是划分网格后,将网格导入CFX
后发现,cfx中显示面没有分开,求助,请大家帮帮忙。

1.jpg(111.07 K)

2011-12-18 10:57:47

这是在icem中两个圆柱靠中间部位存在两个面 ,但导入下面的cfx就没有了


2.jpg(109.98 K)

2011-12-18 10:57:47

[ 本帖最后由 子皙 于 2011-12-18 11:07 编辑 ]
2.jpg
1.jpg
您需要登录后才可以回帖 登录 | 注册

本版积分规则

快速回复 返回顶部 返回列表